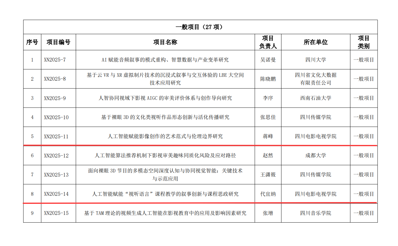
近日,从虚拟现实视听国家广电总局实验室获悉,我校视听传媒学院院长助理蒋峰副教授、视听传媒学院代宜纳老师、新媒体学院李叶老师、教学实验中心郭亮老师、新媒体学院任晖老师分别主持申报的《人工智能赋能影像创作的艺术范式与伦理边界研究》《人工智能赋能“视听语言”课程教学的叙事创新与课程思政研究》《AIGC赋能的沉浸式交互微短剧智能生成技术集成与“一带一路”跨文化传播应用研究》《基于裸眼3D虚拟影像的创新节目形态研究与实践》《“智元万象”:AI智能体赋能文旅数字化开发与应用项目》获得立项,请课题组成员按照虚拟现实视听国家广电总局实验室项目管理办法做好课题后续研究。




详情请看网站:https://vrvalab.scmc.edu.cn/2025_11/11_17/content-50301.html